首页
政府信息公开
新闻资讯
行业管理
专题专栏
政务服务
互动交流
本站支持IPV6
登录
退出
首页
政府信息公开
新闻资讯
行业管理
专题专栏
政务服务
互动交流
汉中市文化和旅游局
Hanzhong culture and Tourism Bureau
当前位置:
首页
>>
行业管理
>>
电子公文
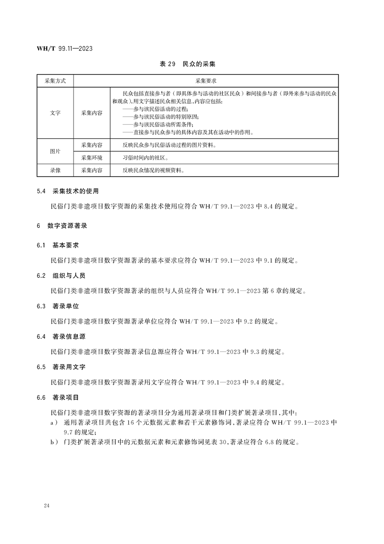
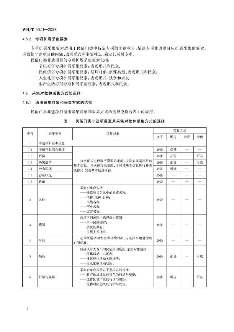
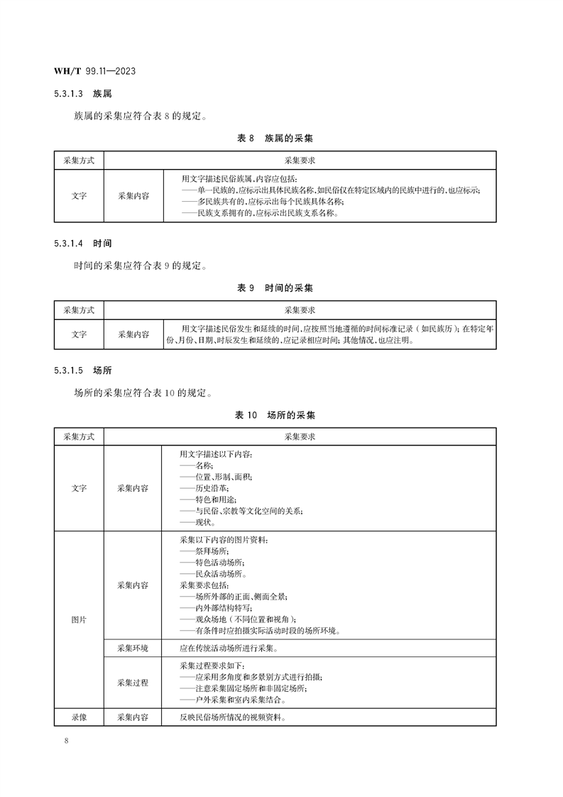
文化行业标准 WHT 99.11-2023 非物质文化遗产数字化保护 数字资源采集和著录 第11部分:民俗
2023-06-29 18:13
来源:
文化和旅游部
访问量:
打印
QQ空间
新浪微博
微信
汉中市文化和旅游局
您访问的链接即将离开
“汉中市文化和旅游局”
网站
是否继续?
继续访问
放弃